5月10日,從南京市人民政府官網獲悉,《南京市推動大規模設備更新和消費品以舊換新實施方案》已正式印發。

南京市推動大規模設備更新和消費品以舊換新實施方案
為深入貫徹落實黨中央、國務院和省委、省政府關于大規模設備更新和消費品以舊換新的決策部署,結合我市實際制定本方案,實施多領域設備設施更新改造、多元化消費品以舊換新、高效能資源循環利用、高水平標準升級、高質量供給提升五大行動,增加先進產能,促進節能降碳,拉動有效投資,激活消費潛力。力爭到2027年,全市工業、能源環境、建筑、交通、農業、教育、文旅、醫療等領域設備投資規模較2023年增長30%左右;重點行業先進產能比重大幅提高,高質量耐用消費品市場份額顯著增加,資源回收循環利用水平持續提升。
一、實施多領域設備設施更新改造行動
(一)推動制造業設備更新與技術改造
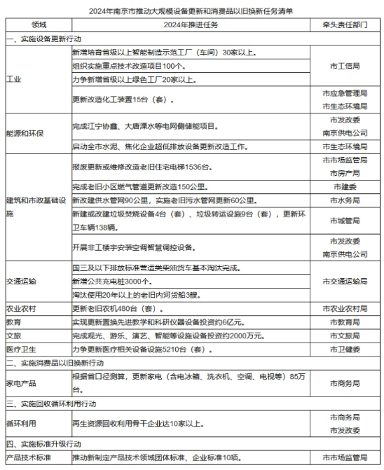
1.推動制造業智能化改造。加快工業互聯網建設和普及應用,支持企業對裝備、生產線、車間等進行智能化改造。積極開展集群數字化轉型試點,不斷提升核心裝備和關鍵工序數字化水平。到2027年,全市規模以上工業企業數字化改造基本全覆蓋,數字化研發設計工具普及率、關鍵工序數控化率分別超過95%、75%;建成智能制造車間700個、工廠110家,“智改數轉網聯”標桿企業5家、重點工業互聯網平臺45個。(責任單位:市工信局,江北新區管委會、各區人民政府按職責分工落實。以下均需江北新區管委會、各區人民政府落實,不再列出;列第一位的為牽頭單位,下同)
2.推動制造業綠色化轉型。聚焦鋼鐵、石化、化工、電子、電力、機械、航空等重點行業,實施重大技改突破行動,推動生產設備、用能設備、發輸配電設備等更新和技術改造,爭取每年組織實施重點技術改造項目100個。推廣能效達到先進水平和節能水平的用能設備,開展重點用能單位能效“領跑者”行動。分行業分領域實施節能降碳改造,加快構建綠色制造體系。到2027年,重點行業主要用能設備能效基本達到節能水平,建成省級以上綠色工廠80家。(責任單位:市工信局)
3.推動老舊裝置安全環保水平提升。嚴格落實能效、排放、安全等強制性標準和設備淘汰目錄要求,依法依規淘汰不達標設備。推動化工(?;罚┢髽I加快老舊裝置更新改造和新技術應用,淘汰一批風險高、自動化程度低、低端低效的老舊裝置。到2027年,累計更新改造化工裝置33臺(套)。(責任單位:市工信局、應急管理局、生態環境局)
(二)加快能源和生態環境設備設施更新
4.推動能源設備設施更新升級。加快推動臨到期燃煤機組退役關停和老舊長輸油氣輸送管道淘汰更新。持續推動南京電網配電網和農村電網設備線路改造和智能化升級。實施一批燃機、光伏、儲能等清潔電源替代項目。(責任單位:市發改委、南京供電公司)
5.推動生態環境設備設施更新改造。實施污染物處理設施升級改造,鼓勵重點排污單位更新改造污染源自動監測設備。預計到2027年,全市水泥、焦化企業超低排放設備更新改造基本完成,鋼鐵、石化行業環??冃н_到A級水平產能比例持續提升。(責任單位:市生態環境局)
(三)推進建筑和市政基礎設施領域設備更新
6.加快老舊住宅電梯報廢更新。
(1)完善預診篩查、全面評估兩級安全評估機制,定期對全市15年以上老舊住宅電梯進行全覆蓋評估。到2027年,累計報廢更新、維修改造老舊住宅電梯19000臺。(責任單位:市市場監管局、房產局)
(2)統籌安排、穩步推進既有住宅加裝電梯。(責任單位:市房產局、規劃資源局)
7.推動老舊管道更新改造。持續實施燃氣老化管道更新改造行動。到2027年,累計完成老舊燃氣管道更新改造260公里。推進自來水廠及加壓調蓄供水設施設備升級改造。推進龍潭、燕子磯水廠改擴建工程。到2027年,累計完成新改建供水管網約250公里。(責任單位:市建委、水務局、應急管理局、南京水務集團)
8.推動污水處理、環衛、安防等設施更新改造。加快城鎮污水處理、垃圾處理、環衛車輛等市政基礎設施設備更新改造。實施城市生命線安全工程,因地制宜推動完善配套物聯智能感知設備。有序推動重點公共區域和道路視頻監控等安防設備改造。到2027年,累計實施老舊污水管網更新120公里,新建或改建垃圾焚燒設備15臺(套)、垃圾轉運設施14臺(套),更新環衛車輛501輛。(責任單位:市建委、水務局、城管局、公安局)
9.推進建筑施工設備更新和存量建筑節能改造。
(1)淘汰更新高污染、老化磨損嚴重、技術落后的建筑施工工程機械設備。鼓勵使用新能源、新技術工程機械設備和智能建造設備。(責任單位:市建委)
(2)結合老舊小區改造,持續提高基礎設施節能環保綠色建材應用比例。(責任單位:市房產局)
(3)支持非工樓宇安裝空調智慧調控設備,優化空調負荷運行結構。(責任單位:市發改委、南京供電公司)
10.加快消除住宅小區消防設施設備隱患。開展消防設施設備檢測評估,全面排查、分類整改,推動住宅小區更新改造存在問題隱患的消防設施設備。(責任單位:市消防救援支隊、房產局、應急管理局按職責分工落實)
(四)推動交通運輸和農業農村設備更新
11.加快交通運輸設備轉型。推動老舊營運柴油貨車淘汰更新。新增公交車輛實現新能源、清潔能源全替代,持續推進老舊新能源公交車和動力電池更新換代。到2027年,城市公交新能源比例力爭達到95%。加快推動新能源汽車換電模式應用試點。到2027年,新增公共充電樁5000個。依法推進高耗能高排放老舊船舶報廢更新。到2027年,累計淘汰使用20年以上的老舊內河貨船10艘。鼓勵碼頭岸電設施改造和船舶受電設施安裝,逐步擴大電動、LNG、氫能等新能源船舶應用。到2027年,純電動內河集裝箱船舶投放量達8艘。(責任單位:市交通運輸局、生態環境局、工信局、南京海事局、城建集團、交通集團)
12.推動農業農村設備設施升級。推進耗能高、污染重、作業損失大、安全性能低的老舊農業機械報廢更新。加快高效低耗智能農機推廣應用。爭取到2027年,報廢更新農機數量2580臺(套)。鼓勵開展老舊大棚、農產品產地冷藏保鮮、畜禽養殖等設施設備更新。以江蘇南京國家農業高新技術產業示范區、南京國家現代農業產業科技創新示范園區為核心,開展示范園區農用設備更新行動,推廣數字化、標準化、智能化設施設備應用。(責任單位:市農業農村局)
(五)推動教育文旅醫療設備更新
13.提升教育和文旅設施水平。
(1)推動符合條件的高校、職業院校(含技工院校)更新置換先進教學及科研技術設備。按照中小學學科教學裝備配置標準,配置、更新教學儀器設備。(責任單位:市教育局、人社局)
(2)加快景區景點、鄉村旅游重點村等區域內部數字化、智能化移動端升級改造,推動人工智能、增強現實等技術應用,推進索道纜車、游樂設備、演藝設備等文旅設備更新改造。(責任單位:市文旅局、市場監管局)
14.提升醫療衛生服務水平。加強優質高效醫療衛生服務體系建設,推進醫療衛生機構裝備和信息化設施迭代升級。鼓勵具備條件的醫療機構加快醫學影像、放射治療、遠程診療、手術機器人等醫療裝備更新改造。推動醫療機構病房改造提升,支持基層醫療衛生機構增配CT等設備。到2027年,醫療設備更新數量約4萬臺(套)。(責任單位:市衛健委)
二、實施多元化消費品以舊換新行動
15.加快推進汽車以舊換新。嚴格執行機動車強制報廢標準和車輛安全環保檢驗標準,依法依規淘汰符合強制報廢標準的老舊汽車。市區聯動出臺汽車以舊換新激勵政策,鼓勵汽車生產、銷售企業發放置換補貼,運用折扣讓利、發放消費券、購車贈送充電樁等促銷活動,激發消費者換新意愿。(責任單位:市商務局、公安局、生態環境局)
16.推動電動自行車有序更新。采取集成獎補政策,鼓勵電動自行車銷售商、電商平臺運用舊車折價回購、補貼出售合規新車等方式,推動臨時信息牌電動自行車有序淘汰、以舊換新。實施非標電動自行車清理整治,依法查處非法生產、銷售、改裝行為。(責任單位:市公安局、商務局、發改委、市場監管局)
17.大力開展家電產品以舊換新。暢通家電更新消費鏈條,拓展消費場景,豐富消費者選擇。引導家電銷售企業舉辦多種形式的促銷活動,開設線上線下家電以舊換新專區,對以舊家電換購節能家電的消費者給予優惠。鼓勵有條件的區出臺差異化的支持政策,全面促進綠色智能家電消費。推動家電售后服務專業化、標準化、便利化,引導商家積極開展無理由退換貨服務承諾。(責任單位:市商務局、市場監管局)
18.引導家裝消費品換新。通過政府支持、企業讓利等方式,鼓勵居民開展舊房裝修、廚衛等局部改造。推廣家具、洗浴裝置、視頻照護、家用健康監測設備等適老化產品,支持裝修等領域經營主體拓展居家適老化改造業務。推動家裝樣板間進商場、進社區、進平臺,鼓勵行業協會組織家居消費節、家博會等家裝促銷活動。(責任單位:市商務局、建委)
三、實施高效能資源循環利用行動
19.完善廢舊產品設備回收網絡。加快國家廢舊物資循環利用體系重點城市建設,健全回收站點、分揀中心和集散交易市場一體化的廢舊物資回收體系,形成“一區一中心、一街一站”布局。到2027年,高質量建成規范化再生資源回收網點超1100家,綜合分揀中心超30家。優化報廢機動車回收拆解企業布局。鼓勵鋼鐵、有色金屬、家電等生產企業發展回收、加工、利用一體化模式。力爭到2027年,廢舊家電規范化回收量增長30%,報廢汽車規范化回收量增加約一倍。推動公共機構、國有企事業單位完善辦公設備回收渠道。(責任單位:市商務局、發改委、工信局、機關事務管理局、國資委)
20.優化廢舊產品設備回收模式。加快發展“換新+回收”新模式,支持消費品生產、銷售企業以及大型電子商務平臺利用配送、安裝、維修等渠道建設逆向物流體系。支持企業探索“互聯網+回收”模式,普及線上預約、線下回收、在線結算的高效回收模式。(責任單位:市商務局、工信局)
21.便利二手商品流通交易。放寬二手車經營主體準入,推廣江蘇省汽車流通信息服務(二手車)系統,便利二手車交易。推行二手車出口登記異地通辦。支持有實力的企業開展二手車出口業務,努力擴大二手車出口規模。推動二手電子產品交易規范化,加強信息安全監管。支持電子產品銷售企業開展二手產品鑒定、維修和銷售業務。(責任單位:市商務局、公安局、市場監管局、金陵海關)
22.有序推進再制造和梯次利用。鼓勵江寧、溧水、浦口區推動整車企業開展核心零部件再制造,支持企業加快航空發動機、航空零部件再制造技術攻關。到2027年,培育一批專業化再制造企業。推動風電設備中發電機、齒輪箱、主軸承等高值化部件再制造,以及光伏逆變器等關鍵零部件再制造。推動廢舊動力電池梯次利用。到2027年,再生材料在資源供給中的占比進一步提升。(責任單位:市發改委、工信局、科技局按職責分工落實)
23.推動資源高水平再生利用。規范回收主體交售行為,引導廢舊產品流入規范化拆解企業,促進高值化利用。持續推進江南、江北環保產業園建設,支持六合區布局循環經濟產業園。推動廢鋼鐵、廢有色金屬、廢塑料等再生資源精深加工產業鏈合理延伸。支持國家大宗固體廢棄物綜合利用骨干企業發展。(責任單位:市發改委、商務局、城管局、工信局、生態環境局)
四、實施高水平標準升級行動
24.推廣能效、排放、技術標準應用。利用節能宣傳周、全國“質量月”等活動,強化能效、排放、技術標準宣貫。加強節能標準應用實施與監督檢查。鼓勵企事業單位積極參與能效、排放、安全等地方標準制修訂工作。對照國家重點行業清潔生產評價指標體系,全面推進清潔生產。(責任單位:市市場監管局、發改委、工信局、生態環境局)
25.強化產品技術標準引領。嚴格落實汽車、電動自行車、家電、家裝等消費品在安全、健康、性能、環保、檢測等方面的標準,促進消費品以舊換新。貫徹消費品質量標準,嚴格質量安全監管,普及家電安全使用年限和節能知識。推動碳標簽、重點產品碳足跡認證等標準體系建立。加快落實新興消費標準供給。到2027年,推動新制定產品技術領域團體標準、企業標準30項。(責任單位:市市場監管局、工信局、生態環境局、發改委、應急管理局)
26.貫徹落實資源循環利用標準。落實材料和零部件易回收、易拆解、易再生、再制造等綠色設計標準以及廢棄電器電子產品回收等標準規范。鼓勵各行業社會團體制定和實施資源循環利用團體標準。支持資源循環利用標準化試點建設。(責任單位:市市場監管局、工信局、生態環境局、商務局)
27.強化重點領域國內國際標準銜接。支持企業、行業協會、科研院所加大在智能電網、新能源汽車、碳排放等領域國際標準的實質性參與力度。加強質量標準、檢驗檢測、認證認可等國內國際銜接。發揮在寧國際、國內標準化專業機構作用,開展國際標準化人才培訓。(責任單位:市市場監管局、發改委、工信局、生態環境局)
五、實施高質量供給提升行動
28.提升產品供給能力。
(1)立足我市“2+6+6”創新性產業集群,實施“增品種、提品質、創品牌”行動,加強新技術新產品創新迭代,增強高端產品供給能力。定期梳理重點企業、優勢產品、設備更新需求目錄,組織開展“寧工品推”等供需對接活動,大力推廣南京汽車、信息基礎設施、智能制造自動化、智能家電等優勢產品。用足用好“三首”政策,支持“國貨國用”。到2027年,新培育認定省級首臺套產品30項。(責任單位:市工信局、商務局)
(2)持續加大“江蘇精品”品牌培育力度。到2027年,培育“江蘇精品”品牌認證企業產品(服務)100個。(責任單位:市市場監管局)
29.提升技術供給能力。聚焦困擾石化、鋼鐵等傳統產業轉型升級的“卡脖子”難題,開展重大裝備的關鍵核心技術攻關。錨定“5G+工業互聯網”、先進電網和高效儲能、高效節能環保裝備、再制造等領域,運用“揭榜掛帥”“賽馬”等機制,開展共性關鍵技術、跨行業融合性技術、前沿技術研發和成果轉化,發展新質生產力。定期發布全市綠色低碳先進技術和應用場景,組織申報節能降碳先進技術裝備,鼓勵節能高效技術廣泛應用。到2027年,組織實施科研攻關項目80個,新增省級工程(技術)研究中心、企業技術中心300個。(責任單位:市科技局、發改委、工信局)
30.提升區域消費供給能力。全力打造國際消費中心城市,著力提升南京都市圈輻射帶動能力,發展首店經濟、夜間經濟,舉辦南京國際消費節等系列活動,推介智能家電、汽車等南京消費品品牌。加強“滿意消費長三角”品牌建設,強化在產品質量、價格、售后服務等領域的區域一體化監管協作。全面深化國家文化和旅游消費示范城市建設,推動文商旅融合發展,打造文旅消費智能綜合服務平臺,提升南京文旅消費國際影響力。(責任單位:市商務局、市場監管局、文旅局)
六、保障措施
(一)建立工作機制。建立推動大規模設備更新和消費品以舊換新工作協調推進機制,制定年度任務清單,強化統籌協調,推動市區聯動。聯席會議辦公室設在市發改委,負責分析研判,定期開展調度,重大事項及時按程序請示報告。各有關部門要按職責分工制定相關領域的具體措施或規范,逐步完善“1+N”政策體系,打好政策組合拳。江北新區、各區要因地制宜推出差異化、有含金量的配套政策。(各部門按職能分工落實)
(二)加大財政支持。積極爭取上級資金和超長期特別國債。統籌使用各級資金聯動支持設備更新和消費品以舊換新,用足用好節能減排補助資金、現代商貿流通體系相關資金、城市交通發展獎勵資金等各類專項資金。落實好省制造業貸款財政貼息政策,疊加我市貼息政策。推廣“專精特新貸”。完善政府綠色采購政策,加大綠色產品采購力度,細化政府采購綠色環保產品的具體折扣率和加分尺度。強化財政資金全過程、全鏈條、全方位監管。(責任單位:市財政局、國資委)
(三)落實稅收政策。指導企業落實引進先進技術設備免征關稅、重大技術裝備進口稅收政策、購置節能專用裝備所得稅抵免、合同能源管理項目所得稅和資源綜合利用稅收優惠政策等,確保優惠政策“應知盡知”“應享盡享”。推廣資源回收企業向自然人報廢產品出售者“反向開票”做法。落實再生資源回收企業增值稅簡易征收政策,及時做好所得稅配套政策落實,優化稅收征管標準和方式。(責任單位:市稅務局、金陵海關)
(四)健全金融支持。引導金融機構加強對設備更新和技術改造的支持,推廣“蘇碳融”“寧創貸”等綠色金融產品。開展政金企對接活動,發揮擴大制造業中長期貸款投放作用。引導銀行機構合理增加綠色消費信貸。落實國家最新汽車貸款政策,鼓勵金融機構合理降低自用汽車首付比例。(責任單位:人民銀行江蘇省分行營管部、市委金融辦)
(五)加強要素保障。加強企業技術改造重大項目要素保障。在符合相關要求的前提下,“零增地”技術改造項目實行審批目錄清單管理,清單以外項目實行承諾驗收制。統籌社會源廢棄物分類收集、中轉貯存等回收設施建設,將其納入公用設施用地范圍,保障合理用地需求。(責任單位:市規劃資源局、工信局、城管局、生態環境局)
(六)廣泛發動宣傳。充分調動各方積極性,推動形成政府、協會、企業、電商平臺等多方參與的聯動機制,有效激發各類經營主體和消費者參與動力。充分運用廣播電視、新媒體、電商平臺等渠道加大設備更新、以舊換新宣傳力度。及時總結推廣南京典型經驗做法,加快形成消費與投資相互促進、良性循環的南京樣本。(各部門按職能分工落實)
2024年南京市推動大規模設備更新和消費品以舊換新任務清單。















